秋月からFEETECHのSTS3215が発売されたということで、どうやって制御できるのか調べてみた。このサーボ360度回るし、シリアル接続で制御できるらしい…
秋月で2200円。このクラスのサーボとしてはお安いかもしれない。
FE-URT-1っていうインターフェースボードも存在しているようで、こいつを購入すれば簡単に動かせるらしい。秋月の説明書PDFファイルには参考回路が載っていてMAX485を自動方向制御する感じ(単純に送信時以外は常時受信にする)みたいな感じの回路が。STSシリーズはTTLって書いてあるのでMAX485の出力でもちゃんと動くのだろう。しかし秋月のマニュアル、AとBが紛らわしい書き方でAとB逆につなぎそうw(ピン番号はあってるんだけど)
自己責任で使用してくれって書いてあるけど…
STS3215の仕様書を見ると参考回路が載っていた。
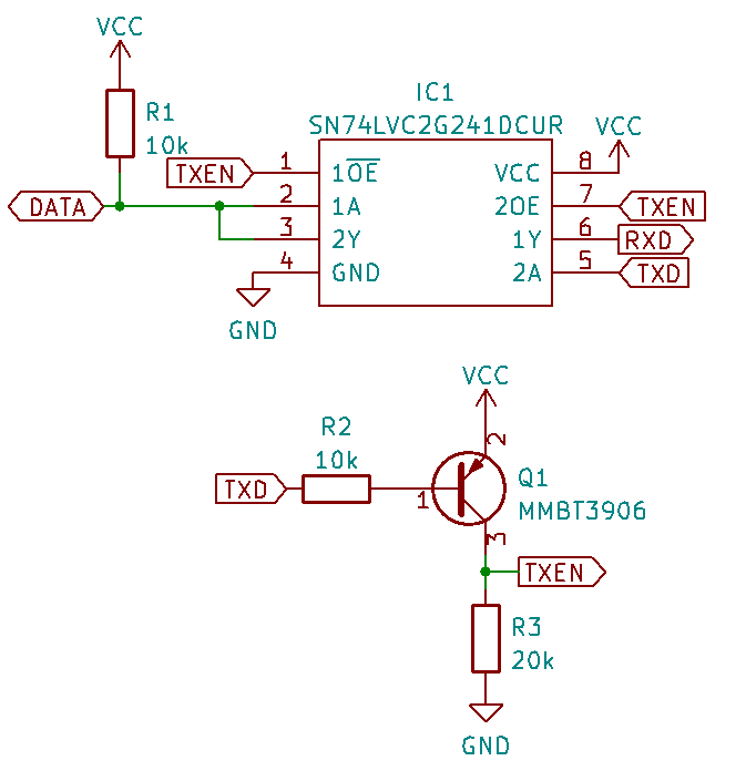
2回路入りのSN74LVC2G241とかTC7WH241FKを使えばMAX485を使った例のようにシンプルにできそう。VCCは一応3.3Vでも5Vでも良さそうだけど、UARTのレベルと合わせないとうまく通信できないかもしれないので注意。例えばVCCが5Vのときは3ステートバッファのHIGHがVCC x 0.7VなのでHIGHが3.5V以上じゃないとだめなので…
Groveとかだと電源が5Vでロジックが3.3Vだったりするのでハマりそう。
なんかおもしろそうなサーボだしちょっと購入してみようかなぁ
ちなみにFEETECHのTTLタイプのサーボのコネクタは2.50mmピッチなMolexのMini-SPOXっぽい。ハウジング側は50-37-5033、端子は08-70-1040あたりかも。互換品もAliexpressで売ってそう。
とりあえずケーブルが付いてきてるようなので基板側のコネクタ、MOLEX 22-03-5035だけあれば良さそうな気もするけど。
何作ろう…

0 件のコメント:
コメントを投稿